动态要闻
当前位置:主页 > 动态要闻 > 行业动态 >
关于我们
生态环境部:7月1日后开展执法行动,处罚挥发性有机物排放不能稳定达标企业
时间:2020-06-26 10:07
6月24日,生态环境部印发《2020年挥发性有机物治理攻坚方案》(以下简称《方案》)。文件要求,各级生态环境部门要高度重视,把挥发性有机物(VOCs)治理攻坚作为打赢蓝天保卫战收官的重要任务。
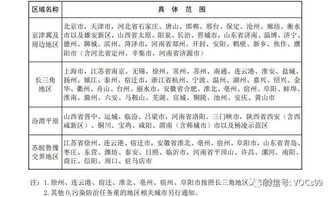
《方案》提出,重点区域、苏皖鲁豫交界地区及其他O3污染防治任务重的城市6-9月优良天数平均同比增加11天左右。
生态环境部强调,7月1日后,按照“双随机、一公开”模式,开展执法行动,对不能稳定达标排放、不满足无组织控制要求的企业,依法依规予以处罚。
公众环境研究中心主任马军告诉《每日经济新闻》记者,从近几年情况看,臭氧浓度有所上升,臭氧污染问题变得更为突出。相对于PM2.5治理,VOCs的治理难度更大,污染源更分散。

图片来源:生态环境部
十条措施加强臭氧污染治理
2020年是打赢蓝天保卫战的决胜之年。当前阶段,我国面临细颗粒物(PM2.5)污染形势依然严峻和臭氧(O3)污染日益凸显的双重压力,特别是在夏季,O3已成为导致部分城市空气质量超标的首要因子。
生态环境部数据显示,京津冀及周边地区、长三角地区、汾渭平原等重点区域(以下简称重点区域)、苏皖鲁豫交界地区等区域尤为突出,6-9月O3超标天数占全国70%左右。
马军介绍,臭氧治理的难度体现在两个方面,一是与PM2.5有相关性,PM2.5治理越好,大气透明度越高,阳光照射越好,臭氧反而会升高;二是臭氧前体物VOCs来源比较分散。
VOCs是形成O3的重要前体物,加强VOCs治理是现阶段控制O3污染的有效途径。
为此,《方案》提出,通过攻坚行动,VOCs治理能力显著提升,VOCs排放量明显下降,夏季O3污染得到一定程度遏制,重点区域、苏皖鲁豫交界地区及其他O3污染防治任务重的地区城市6-9月优良天数平均同比增加11天左右,推动“十三五”规划确定的各省(区、市)优良天数比率约束性指标全面完成。
马军认为,蓝天保卫战中定了PM2.5的改善指标,也有优良天数的比例目标,一些地区最大难点是优良天数比例目标无法完成。同时,对于《方案》特别提出的苏皖鲁豫交界地区,马军说:“苏皖鲁豫交界地区未来是治理重点,主要是因为本身属于交界地区,之前治理力度较小,有可能还出现污染产业转移。”
此外,为推进目标的完成,《方案》提出了十条措施,包括:大力推进源头替代,有效减少VOCs产生;全面落实标准要求,强化无组织排放控制;聚焦治污设施“三率”,提升综合治理效率;深化园区和集群整治,促进产业绿色发展;强化油品储运销监管,实现减污降耗增效;坚持帮扶执法结合,有效提高监管效能;完善监测监控体系,提高精准治理水平;加大政策支持力度,提升企业治理积极性;加强宣传教育引导,营造全民共治良好氛围;切实加强组织领导,严格实施考核督察等。
重点查处十种行为
《方案》要求,7月15日前,各城市根据本地产业结构特征、VOCs排放来源等,重点针对烯烃、芳香烃、醛类等O3生成潜势大的VOCs物种,确定本地VOCs控制重点行业,组织完成涉VOCs工业园区、企业集群、重点管控企业排查,明确VOCs主要产生环节,逐一建立管理台账。
生态环境部指出,各地对照相关标准要求,对本地区涉VOCs排放工业园区、企业集群、重点管控企业进行指导帮扶,重点区域及苏皖鲁豫交界地区城市实现全覆盖。对排放稳定达标、运行管理规范、环境绩效水平高的企业,纳入监督执法正面清单。做好制药、涂料、油墨、胶粘剂等行业排放标准以及VOCs无组织排放控制标准7月1日全面实施的准备工作,帮扶指导企业加快实施达标排放改造,对于整改进度滞后的企业,要定期通过现场指导、电话、微信、短信等方式进行提醒,确保达到标准要求。
同时,《方案》强调,7月1日后,按照“双随机、一公开”模式,开展执法行动,对不能稳定达标排放、不满足无组织控制要求的企业,依法依规予以处罚。将实施停产检修的石化、化工、煤化工、制药、农药等行业企业纳入执法监管范围,重点检查启停机期间以及清洗、退料、吹扫、放空、晾晒等环节是否符合排放标准要求。按照《关于进一步规范适用环境行政处罚自由裁量权的指导意见》要求,规范行政处罚自由裁量权的适用和监督,做到合理合法、公平公正。重点查处违法情节及后果严重、屡查屡犯的,典型案例公开曝光。
此外,生态环境部介绍,查处问题范围主要包括违反法律法规标准的10种行为:以敞开、泄漏等与环境空气直接接触的形式储存、转移、输送、处置含VOCs物料;化工等行业使用敞口式、明流式生产设备;在不操作时开启VOCs物料反应装置进出料口、检修口、观察孔等;敞开式喷涂、晾(风)干等生产作业(大型工件除外);设备与管线组件密封点发生渗液、滴液等明显泄漏;有机废气输送管道出现破损、异味、漏风等可察觉泄漏;高浓度有机废水集输、储存和处理过程与环境空气直接接触;生产工序和使用环节的有机废气不经过收集处理直接排放;擅自停运或不正常运行废气收集、处理设施及VOCs自动监控设施;石化、化工、有机化学原料制造、农药制造、肥料制造、炼焦、人造板、家具制造等行业中应取得排污许可证的企业无证排污。
马军认为,VOCs管理分散,不像PM2.5治理中管住一些重点污染企业就有明显改善效果,VOCs管理的难度更大,加强治理是非常有必要的。